一、感應加熱
工頻交流電經過整流橋轉換為直流電,又經高頻電力轉換裝置IGBT使直流電變為超過音頻的高頻交流電,將高頻交流電加在扁平空心螺旋狀的感應加熱線圈上,由此產生高頻交變磁場,其磁力線穿透灶臺的陶瓷臺板而作用于金屬鍋。在烹飪鍋體內因電磁感應就有強大的渦流產生,渦流克服鍋體的內阻流動時完成電能向熱能的轉換,所產生的焦耳熱就是烹調的熱源。
家用電磁爐

商用電磁爐

電磁熱水器

電壓范圍:
單相220VAC
三相380VAC
功率范圍:500W~30KW家用電磁爐和商用電磁爐
|  | 
 |  | 
逆變部分:
| 功率 | 封裝 | 650V | 1200V | 
| 500W~5000W | TO-247 | MG75H65TDH | MG25H120TDH | 
| MG30H135TDH | |||
| MG40H120TDH | |||
| MG40H120UDH | |||
| TO-3P | MG25N120TDH | ||
| MG30N135TDH | |||
| MG40N120TDH | |||
| 10KW~30KW | ML_34mm超薄 | MG75ML65BUH1 | MG75ML120BUH1 | 
| MG100ML120BUH1 | |||
| MA_34mm | MG75MA65BUH1 | MG75MA120BUH1 | |
| MG100MA120BUH1 | |||
| MG150MA120BUH1 | |||
| MB_62mm | MG150MB120BUH1 | ||
| MG200MB120BUH1 | |||
| MG300MB120BUH1 | 
輔助電路部分:
| 名稱 | 參數范圍 | 
| 整流橋 | 2A~35A,50V~1000V | 
| 瞬態抑制二極管 | 400W~50KW,5.0V~550V | 
| 普通整流二極管 | 0.2A~10A,50V~5000V | 
| 快恢復二極管 | 0.2A~6A,50V~5000V | 
| 超快恢復二極管 | 1A~6A,50V~1000V | 
| 肖特基 | 0.25A~8A,20V~210V | 
| 功率二極管 | 7A~30A,20V~150V | 
| 穩壓二極管 | 1.8V~200V | 
| 小信號開關二極管 | 20V~75V | 
二、家用電器常用電源
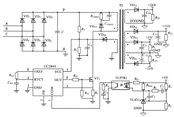
單端反激電路的特點是:電路簡單、體積小巧且成本低。單端反激電路由輸入濾波電路、脈寬調制電路、功率傳遞電路(由開關管和變壓器組成)、輸出整流濾波電路、誤差檢測電路(由芯片TL431及周圍元件組成)及信號傳遞電路(由隔離光耦及電阻組成)等組成。

輔助電路部分:
| 名稱 | 參數范圍 | 
| 整流橋 | 2A~35A,50V~1000V | 
| 瞬態抑制二極管 | 400W~50KW,5.0V~550V | 
| 普通整流二極管 | 0.2A~10A,50V~5000V | 
| 快恢復二極管 | 0.2A~6A,50V~5000V | 
| 超快恢復二極管 | 1A~6A,50V~1000V | 
| 肖特基 | 0.25A~8A,20V~210V | 
| 功率二極管 | 7A~30A,20V~150V | 
| 穩壓二極管 | 1.8V~200V | 
| 小信號開關二極管 | 20V~75V | 





 

